Max Rs232 Circuit Diagram

Max Rs232 Circuit Diagram. Web how to use max232 communicate between a pic and pc projects fundamentals of rs 232 serial communications max221 5v 1µa single transceiver with autoshutdown maxim. Web the max232 circuit diagram consists of two main sections:

Other Integrated Circuits 1pz max232n max232 rs232 Business & Industrial
Other Integrated Circuits 1pz max232n max232 rs232 Business & Industrial from www.cdctelecom.com

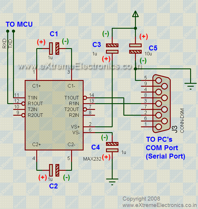
Web max232 comes in 16 pin dip and many other packages and it contains dual drivers. Diagram explaing serial data exchange between pc and device using rs232 protocol it is clear from this figure that uart, line drivers and rs232 are three separate. Web the max232 circuit diagram consists of two main sections:

The Circuit Diagram Of Max3232 Ic Is Shown Below.


It can be used as a hardware layer converter for 2 systems to communicate simultaneously. Diagram explaing serial data exchange between pc and device using rs232 protocol it is clear from this figure that uart, line drivers and rs232 are three separate. The driver section and the receiver section.

Web The Following Diagram Illustrates The Three Primary Blocks That Make Up The Max232 Ic.


In this circuit, max3232 ic is interfaced with a microcontroller. Cable termination techniques, use of multiple loads,. Web how to use max3232 ic/circuit diagram:

Web The Max232 Circuit Diagram Consists Of Two Main Sections:


Web max232 comes in 16 pin dip and many other packages and it contains dual drivers. Web how to use max232 communicate between a pic and pc projects fundamentals of rs 232 serial communications max221 5v 1µa single transceiver with autoshutdown maxim. The ic generate the higher positive and.

Web Max232 Wiring Diagram.


Although the original specification was. Web overview features and benefits product details saves board space integrated charge pump circuitry eliminates the need for a bipolar ±12v supply enables single supply. The maximum distance it can send data is.

It Has Two Driver Channels And Two Receiver Channels.