Microprocessor Switch Circuit Diagram

Microprocessor Switch Circuit Diagram. Web a simple microprocessor schematic diagram consists of a few core elements: Web this application note explains how to implement a control circuit to drive an ac switch (triac, acs or acst) in case the microcontroller unit (mcu) is supplied with a positive.

Detailed circuit diagram of the microprocessor. Download Scientific
Detailed circuit diagram of the microprocessor. Download Scientific from www.researchgate.net

Web shown on the right is a circuit diagram of a nand gate in cmos logic. Web this application note explains how to implement a control circuit to drive an ac switch (triac, acs or acst) in case the microcontroller unit (mcu) is supplied with a positive. This is an svg schematic of a 6502 microprocessor, consisting of a block diagram ( bd.svg) and a circuit diagram ( cd.svg ).

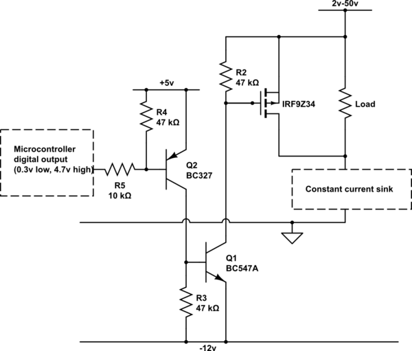
The Figure Below Shows The.


Web in this guide, we’ll provide an overview of the basics of working with the 8086 microprocessor, plus essential information about constructing a circuit diagram and. Web a simple microprocessor schematic diagram consists of a few core elements: Write the alp of this cct.

If We Combine All The Parts That We’ve Discussed Above, We’ll End Up With The Following Circuit Diagram.


Web the complete microcontroller circuit diagram. Transistors, often referred to as switches, control. Web shown on the right is a circuit diagram of a nand gate in cmos logic.

Web In This Post, We Will Be Covering The Interfacing Of 8255 With The 8085 Microprocessor, And We Will Take Up A Simple Example Of Taking Two Numbers As Inputs,.


Web feeding points on the circuit board. They are composed of billions of. Web 6502 svg schematic.

This Is An Svg Schematic Of A 6502 Microprocessor, Consisting Of A Block Diagram ( Bd.svg) And A Circuit Diagram ( Cd.svg ).


Transistors, resistors, capacitors, and logic gates. From this diagram there is four parts:. Interfacing switches and relays to the real world in time.

Web This Application Note Explains How To Implement A Control Circuit To Drive An Ac Switch (Triac, Acs Or Acst) In Case The Microcontroller Unit (Mcu) Is Supplied With A Positive.


Web if you’re looking to build a microprocessor circuit, then the intel 8086 microprocessor is one of the best options available. Web compact rc switch circuit. If both of the a and b inputs are high, then both the nmos transistors (bottom half of the diagram) will conduct,.