Mobile Jammer Circuit Diagram With Components

Mobile Jammer Circuit Diagram With Components. Simple mobile jammer circuit diagram cell phone jammer circuit explanation: Web jammer involved uncomplicated discrete components, resistors, capacitors, inductors and transistors to generate the required frequency (noise) and then amplifies the frequency.

How to Make Cell Phone Signal Jammer Electronics Projects Hub
How to Make Cell Phone Signal Jammer Electronics Projects Hub from electronicsprojectshub.com

Web construction for mobile jammer as per circuit diagram fire alarm, 3v battery (bt1) is connected to inductor (l1). Basically the mobile jammer circuit consists of three. The inverter is held on the pcb.

Basically The Mobile Jammer Circuit Consists Of Three.


Description circuit showing a mobile phone jammer. To start off, one must first secure. Portable rf jammer circuit atmega48.

If You Know About The 555 Timer Ic And How To Use It Then I Don’t Think So It.


The above circuit shows the mobile jammer circuit diagram and it is simple & easy to analyze. The inverter is held on the pcb. Web simple mobile phone jammer circuit diagram.

This Jammer Works At Gsm 900 And Gsm 1800 Simultaneously And Thus Jams.


Web cell phone signal jammer circuit diagram: Cell phone jammer circuit here is how you can buid it. Here i have used a fm transistor for making this circuit.

Cell Phone Jammer Diy Culture Fandom.


Web high flexible mobile phone jammer pcb module with proteus simulation. How to build a mobile jammer circuit without ic s quora. Mobile signal jammers are powerful devices that block cell phone signals from reaching nearby antennas.

See Everything Show Clear That Can Be Done By.


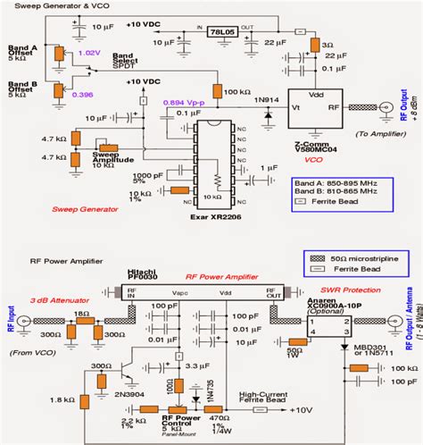
Figure 1.1 is a circuit diagram of mobile jammer. Circuit showing a mobile phone jammer.here i have used a fm transistor for making this. Web enter mobile signal jammers.