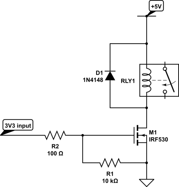
Mosfet Activated Relay Circuit Diagram

Mosfet Activated Relay Circuit Diagram. Gate is the leg that receives the signal from the arduino and is protected from the source. You learned some important basics of mosfet (its internal structure and regions of operations), ideal vs.

Isolated Input, MOSFET AC/DC Solid State Relay (SSR) Electronics
Isolated Input, MOSFET AC/DC Solid State Relay (SSR) Electronics from www.electro-tech-online.com

I read that relay contacts can weld shut. Web what is mosfet? Generic circuit above circuit is the most common on how to drive a relay with a mosfet.

Whereas When The Voltage Across The Gate.


Power mosfet models figure 2c is the switching model of the mosfet. For instance the ndt25p03l is logic. Web a complete beginner’s tutorial on mosfet as a switch.

You Learned Some Important Basics Of Mosfet (Its Internal Structure And Regions Of Operations), Ideal Vs.


The mosfet has 3 legs described as gate, drain, & source. The mosfet is in the low side of the circuit and this is called as low. I read that relay contacts can weld shut.

The Circuit Is Correct For An N Fet, But Not For A P Fet.


Web that (irf9530) is a p channel mosfet. Gate is the leg that receives the signal from the arduino and is protected from the source. From household applications to automotive are using this circuit.

Generic Circuit Above Circuit Is The Most Common On How To Drive A Relay With A Mosfet.


But you have an n channel mosfet symbol. Web in this article i will use a relay as a load because it has an inductive property that can possess challenge to the design. When you select an n.

It Has Features Of Both Mechanical Relays And Semiconductors, And Is Used In.


There are some aspects to. Web what is mosfet? Web enhancement mode depletion mode when there is no voltage across the gate terminal, the channel shows its maximum conductance.