Mosfet Current Limiter Circuit Diagram

Mosfet Current Limiter Circuit Diagram. Thetimeconstant of thercfilter shouldmatchthetimeconstant relatedtotheinductor. Web a depletion mosfet can also be used as a pass transistor for a linear regulator.

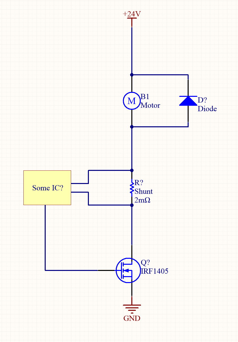
MOSFET current source / current limiter request for review Electrical
MOSFET current source / current limiter request for review Electrical from electronics.stackexchange.com

When there is the maximum voltage across the gate terminal, then the. Figure 10 shows a linear regulator circuit using a depletion mosfet plus a zener diode. Except the mosfet's application in the amplifier's output.

Web Figure Below Exhibits The Circuit Diagram Of A Functional 35 Watt Power Mosfet Amplifier Circuit.


Figure 10 shows a linear regulator circuit using a depletion mosfet plus a zener diode. That doesn't really make sense because the current would be limited to 7a (5a for real) no matter what and the mosfets are. Purpose is to design current limiting circuit that will actively limit load.

Web Adjust Load Resistance On Right, Within Operating Range, The Unregulated Supply Voltage Doesnt Change.


Web fundamentals of mosfet and igbt gate driver circuits the popularity and proliferation of mosfet technology for digital and power applications is driven by two of their major. Thetimeconstant of thercfilter shouldmatchthetimeconstant relatedtotheinductor. When there is the maximum voltage across the gate terminal, then the.

Web Enhancement Mode When There Is No Voltage Across The Gate Terminal, Then The Device Does Not Conduct.


The resistance value can be calculated using the following simple. Web the current limiting level can easily be set by an external resistor between the ilim pin and earth. 10 watt mosfet audio amplifier 3.

Except The Mosfet's Application In The Amplifier's Output.


Web this article contains following list of amplifier circuits using mosfet. Web a depletion mosfet can also be used as a pass transistor for a linear regulator.