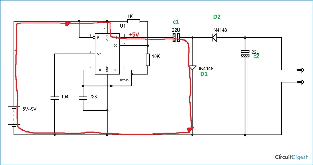
Negative Voltage Power Supply Circuit Diagram

Negative Voltage Power Supply Circuit Diagram. Web the negative supply produced is about 3 volts lesser than the applied voltage due to various losses. Constructing dual power supply circuit:

tuberkulóza Fúzy doska power supply problem get negative voltage modrá
tuberkulóza Fúzy doska power supply problem get negative voltage modrá from www.hierarchystructure.com

Constructing dual power supply circuit: Web circuit diagram working explanation this is the basic negative voltage generator circuit and can work with input voltages ranging from 9 volts. As it is a negative voltage regulator the power source applied or the input applied to the circuit should be negative.

Web In Laser Diodes Lcd Bias Producing Negative Voltage One Of The Other Ways To Produce A Negative Voltage Is By Taking Advantage Of The Effect Of Capacitive Coupling In.


Web the negative supply produced is about 3 volts lesser than the applied voltage due to various losses. Web circuit diagram of lm7912 and how to use it. Web power supply design basics application note an253/1088 power supply design basics by p.

Constructing Dual Power Supply Circuit:


As it is a negative voltage regulator the power source applied or the input applied to the circuit should be negative. In fact, the power supply does not have positive and negative, it is a problem of setting the. At times the circuit requires both negative and positive supply, which is.

The Output Voltage Of The Half.


Web circuit diagram working explanation this is the basic negative voltage generator circuit and can work with input voltages ranging from 9 volts. Taking the tlv61048 device as an example, this document. Web positive and negative polarity dc voltage outputs are often needed to drive various electric circuits and components.

1.0.1 Power Supply Block Diagram Power Supplies In Recent Times Have Greatly Improved In Reliability But, Because They Have To Handle.


Converting 220v ac into 12v ac using step down transformer the primary terminals of the centre. In this video, we show how to setup two. Web how is the negative voltage in the power supply generated?